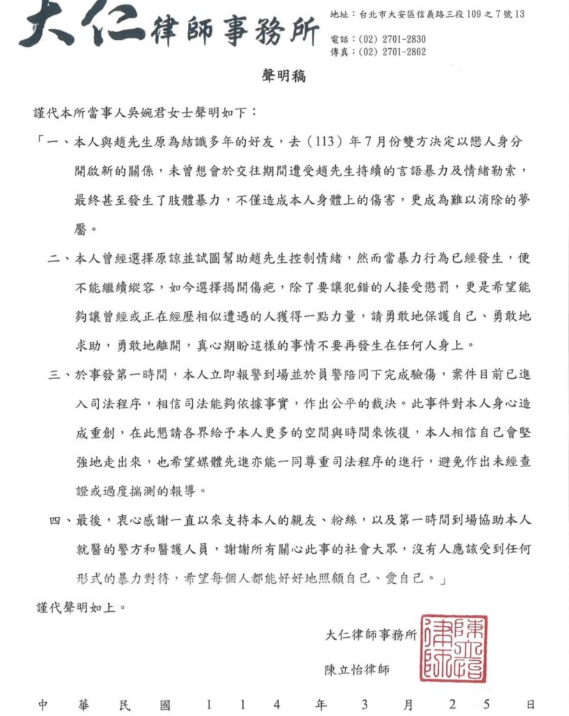
藝人吳婉君驚傳遭男友趙駿亞施暴,本月13日已到中和分局報案驗傷。案件在今(25)日被爆出後,她透過律師發表聲明,證實和趙駿亞交往8個月以來,持續遭受對方的言語暴力、情緒勒索,最終甚至發生肢體暴力,「不僅造成本人身體上的傷害,更成為難以消除的夢魘。」案件現已進入司法程序。
吳婉君表示,這段時間也曾選擇原諒,試圖幫助趙駿亞控制情緒,但當暴力行為已經發生,便無法再繼續縱容,「如今選擇揭開傷疤,除了要讓犯錯的人接受懲罰,更是希望能夠讓曾經或正在經歷相似遭遇的人獲得一點力量,請勇敢地保護自己、勇敢地求助,勇敢地離開,真心期盼這樣的事情不要再發生任何人身上。」

對於暴力指控,趙駿亞在稍晚也發出聲明,全面承認對吳婉君的傷害。他自白:「男女朋友偶有爭執,但我的自大與尖銳,常常讓小吵架變得不可收拾,我不懂怎麼去愛,我會說很難聽的話、羞辱人的話、我會張牙舞爪、無論最後是誰讓步,這都是很不好很不健康的方法。我的情緒時常高漲到病態,還會同時間怪罪別人不懂檢討,我沒有一點的自省,我行我素沒有想用正確的渠道去看待、去面對我的失控,我覺得自己很恐怖。」
儘管吳婉君一直耐心包容鼓勵,但趙駿亞最終還是讓情緒失控,「今天終於釀成了大禍,我非常後悔與羞愧,我動手打了吳小姐,打毀了她的信任,打了一個這樣愛我疼我永遠把我放在心中第一順位的人,我看不起自己的卑劣,我甚至在事後都沒有面對他傷容的勇氣。」他在聲明中寫下多次「對不起」,自認愧對所愛之人、愧對吳婉君的親友,也愧對愛他、給他機會的人。
趙駿亞坦白認錯:「家暴是一種無形的利刃,我是那個恐怖的加害人,更恐怖的是受害人是我摟在懷裡都嫌不夠的吳小姐。我需要被制裁,對不起、我真的很抱歉。」他承諾將會擔負起法律責任,也會好好面對自己的身心問題,不再逃避,「謝謝吳小姐說服我,叫我承擔、不要沉淪,她的話給我很大的力量,謝謝她到最後都還是先掛念著我。」
※【姊妹淘 Babyou】提醒您:
如果您或家人、朋友遭受家庭暴力、性侵害或性騷擾的困擾,或是您知道有兒童、少年、老人或身心障礙者受到身心虐待、疏忽或其他嚴重傷害其身心發展的行為,請主動撥113,透過專業社工員處理,救援受虐者脫離危機。
※ 拒絕暴力請撥打:113、110
延伸閱讀

,限量販售讓大家直呼買不到!清心福全滿足粉絲心願,再推四款造型燈箱。(資料來源:清心福全)-300x200.jpg)



